2026浙教版七年级科学下册电子课本(PDF高清版)
开心田螺
2026-01-02 10:09:45
0

为帮助初一学生更好地预习和复习科学知识,快速了解科学教材的具体内容,我们特别整理了2026浙教版七年级科学下册电子课本,以图片的形式呈现给大家。

如需全套初中电子课本PDF版,请关注公众号“学霸书包”(ID:k12ziliao)回复:“电子课本

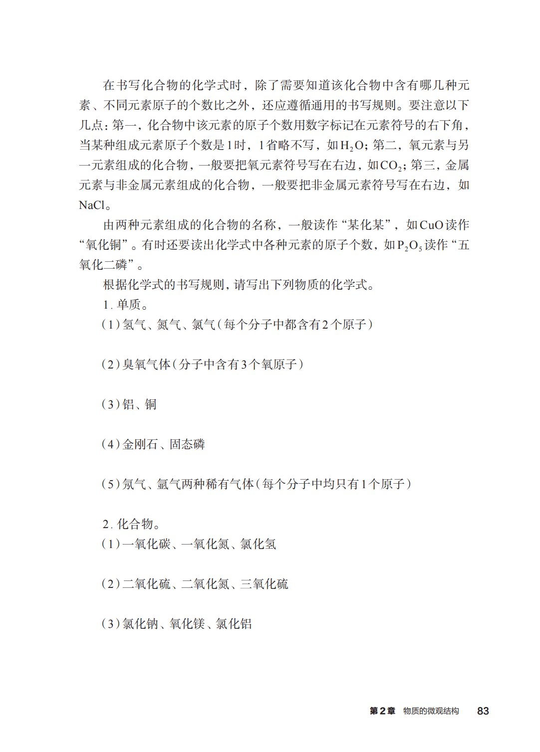
浙教版七年级科学下册电子课本图片版在线阅读

《2026浙教版七年级科学下册电子课本》就为您介绍到这里,资源来源于网络,仅为学习交流之目的进行分享,其版权均归原出版社及作者所有。

相关内容

热门资讯

彻底封锁不住了?以色列遭袭后城... 在当今全球化的时代,地缘政治的复杂性和国际冲突的突发性依然深刻影响着国家安全及地区稳定。最近,围绕以...
2026年最新苏教版小学数学三... 本教材的基本介绍: 本套2024版最新苏教版小学数学三年级下册电子课本是由国家教材委员会专家委员会2...
多所英澳新百强名校,华理国际本... 最近不少家长来咨询:华理国本的学生最后都去了哪些学校?对接院校名单能不能公开看看?今天就把这份 “升...
从“考生”到“学人” 走好研究... 来源:光明日报 今年政府工作报告提出,加大拔尖创新人才自主培养力度。这是国家战略需求,也是万千学子...
龙震之声丨防震减灾开学第一课之... 防震减灾开学第一课 ——诗朗诵《防震减灾》 新学期伊始,黑龙江省地震局为全省中...
2027考研机构哪家平台答疑好... 全国硕士研究生统一招生考试(简称“考研”)是国家选拔高层次专门人才的重要途径,对于寻求学历提升、深化...
自考04455铁路行车技术管理... 自考模拟试卷《自考04455铁路行车技术管理模拟试题1》试题及答案如下: [自考生网小程序]免费领自...
政策红利+人才缺口,体育方向国... 2026年,“十五五”规划开局之年,中国体育正站在新的历史起点上。从群众体育的蓬勃发展到竞技体育的深...
市体校举办2026年春季学期“... 3月8日,市体校各班级组织开展“开学第一课”主题班会活动,各班从新学期规划、安全教育和行为规范三个维...
中传“最后一届”摄影专业学生:... 中国传媒大学2025级摄影专业学生,成为了“最后一届”。 “中传砍掉翻译摄影等16个专业”登上微博热...