今天分享的是:2024校园招聘研究报告
报告共计:49页
2024校园招聘报告:企业争抢高潜人才,定制化培养成破局关键
随着Z世代逐步步入职场,叠加产业升级与经济环境变化,2024年企业校园招聘市场正经历深刻变革。HR智享会最新发布的《2024校园招聘研究报告》显示,企业对校招的战略定位显著提升,高潜人才争夺进入白热化阶段,从人才画像设计、渠道创新到留存培养,全链路优化成为企业打造人才梯队的核心方向。
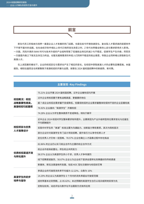
在参与调研的企业中,75.21%计划开展2024届校园招聘,超半数企业选择春秋招双线并行。更值得关注的是,52.75%的企业明确表示,本届校招的重要性较以往更凸显,且被提升至战略高度。背后原因不难理解:64.58%的企业将“业务发展急需储备人才”列为首要因素,62.5%的企业期待借助年轻人的创新思维推动业务革新,还有60.42%的企业看重校招生的高可塑性,认为其更易与企业价值观契合,成为长期发展的核心力量。
不过,校招需求总量呈现小幅收缩态势。数据显示,29.67%的企业减少校招总量,41.76%的企业保持稳定,仅有28.57%的企业计划扩招。但细分来看,将校招置于战略高度的企业,其需求量明显高于维持常规计划的企业,这意味着企业校招正从“广撒网”转向“精准捕捞”,对人才质量的追求远胜于数量。
高潜人才成为这场招聘战的核心目标。76.92%的企业明确面向“高潜学生”开展校招,其中38.46%的企业还为这类人才量身定制了专项招聘项目,如管理培训生计划、技术精英项目等。那么,企业眼中的“高潜学生”究竟有哪些特质?82.86%的企业将“优秀院校背景”(如985、211高校)列为硬门槛,45.71%的企业关注“行业稀缺专业人才”,约三分之一的企业更是要求两者兼备。软素质方面,沟通能力、创新能力、批判性思维成为企业最看重的核心能力,远超学历、科研成果等显性条件。
但企业在高潜人才选拔中也面临现实困境。37.14%的企业认为,受疫情影响,本届学生实习经验不足、线下交际能力较弱,整体素质不如以往;更关键的是,84.62%的企业指出,“大环境导致学生倾向躺平”,内驱力不足成为人才筛选的一大难题。矛盾的是,47.14%的企业却提高了校招要求,主要原因集中在产业升级与薪酬上涨:51.52%的企业因数字化转型、产业升级,需要更多高端人才替代基础岗位;42.42%的企业则因应届生平均薪酬提升,对人才的期待同步增高,希望通过更高标准筛选出能创造更大价值的候选人。
为破解“理想与现实”的差距,企业纷纷在人才画像设计与校招项目上寻求突破。一方面,企业开始细化能力优先级,避免“眼高手低”。例如,针对新业务岗位需求不明确的问题,部分企业会先盘点现有团队的能力缺口,梳理新岗位与现有岗位的技能迁移可能性,再确定核心能力项;另一方面,定制化高潜项目大量涌现,形成技术与管理两大方向。像京东方推出“制程技术培训生”项目,聚焦新技术方向人才储备,计划通过体系化培养打造技术专家后备梯队;赛轮集团则围绕全球化布局,推出GMEDP计划,专项招募具备跨文化沟通能力、可全球调配的人才。
在渠道争夺上,校企合作与线下渠道复苏成为两大亮点。82.86%的企业仍以“实习就业合作”作为校企合作的主要形式,这种模式能让学生提前熟悉企业业务,降低入职后的适应成本。同时,校企合作正从“后期对接”转向“前置渗透”,不少企业将合作延伸至大一、大二学生群体。赛轮集团打造的7个“S”系列校企项目颇具代表性,其中“S·TALK”校园技术沙龙邀请师生走进企业,近距离了解行业前沿;“S·MATE”通过校友导师一对一帮扶,搭建企业与学生的信任桥梁;“S·STAR”实习生训练营则能提前锁定目标人才,提升校招转化率。
线下招聘渠道的复苏势头同样明显。56.67%的企业认为,企业线下宣讲会是转化效果最好的传统渠道,远超线上空中宣讲会。海尔集团对传统宣讲会的创新值得借鉴,其推出的“未来咨询站”模式,将教室划分为活动区、简历诊断区与产业分享区,HR与学生一对一交互,既能精准解答疑问,又能深入了解学生潜力,大幅提升了人才筛选效率。
新媒体与“新玩法”也在为校招注入活力。拜耳打造的“你好实习生”微综艺IP已走到第三季,通过元宇宙线上互动、线下游园会等形式,让学生在轻松氛围中了解企业文化与工作环境,吸引大量目标专业学生关注;玛氏则聚焦KOC(关键意见消费者)型社交媒体,借助校友、校园大使等“素人”力量传播校招信息,因其真实性强,更易获得学生信任;还有企业尝试校招综艺、院系生活号投放等新形式,精准触达高潜学生圈层。
招得来更要留得住。调研显示,企业对高潜学生的可接受流失率平均值为12.22%,但仍有14.29%的企业表示,高潜学生入职6个月内的流失率超出预期。为降低流失率,企业各有妙招:拜耳为管培生提供定制化轮岗方案,轮岗期根据个人能力与兴趣灵活调整,最终还能依据个人意愿定岗;海尔搭建数字化跟踪平台,实时记录校招生的项目表现,通过动态评估识别高潜人才,并给予专项激励;赛轮集团则从入职前便注重候选人体验,不仅提供就业辅导,还会帮助校招生解决家庭困难、规划职业发展,增强其归属感。
对于入职后表现未达预期的高潜学生,企业也展现出足够的耐心。44.29%的企业选择安排转岗,44.29%的企业会提供针对性绩效培训,仅有11.42%的企业会劝离。在转岗沟通中,80.65%的企业会详细分析学生能力优劣势,突出新岗位的适配性,充分体现对人才的珍视。
从整体来看,2024年校招市场已从“企业选学生”的单向筛选,转向“企业与学生双向奔赴”的新格局。企业需要更精准的人才定位、更创新的触达方式、更人性化的培养体系,才能在激烈竞争中抢占先机;而对学生而言,清晰的职业规划、扎实的专业能力与积极的求职心态,仍是赢得企业青睐的关键。未来,随着AI等技术在招聘中的应用逐步深化,校招全流程的智能化、个性化程度将进一步提升,为企业人才梯队建设注入新的活力。
以下为报告节选内容










报告共计: 49页
中小未来圈,你需要的资料,我这里都有!