627马克思主义基本理论+828马克思主义发展史
027马克思主义学院 马克思主义理论
A 真题试卷答案部分:
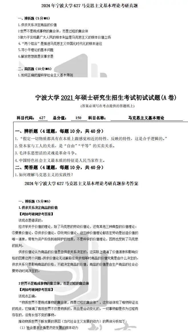
2009-2025年宁波大学627马克思主义基本理论考研真题试卷
2021-2025年宁波大学627马克思主义基本理论考研真题参考答案
2025年专业课2改考马发史,之前是思政
2025年宁波大学828马克思主义发展史考研真题与参考答案【部分回忆版】


B 专业课笔记部分:
《马克思主义基本原理》(高教2023年版)
《毛泽东思想和中国特色社会主义理论体系概论》(高教2023年版)
《新时代思想》(2023年版)
《马克思主义发展史》
C 冲刺题库部分:
《马克思主义基本原理》(高教2023年版)
《毛泽东思想和中国特色社会主义理论体系概论》(高教2023年版)
《新时代思想》(2023年版)
《马克思主义发展史》
==2025-2026宁波大学考研参考书目==
《毛泽东思想和中国特色社会主义理论体系概论》(马克思主义理论研究和建设工程重点教材),本书编写组,高等教育出版社,最新版。
《习近平新时代中国特色社会主义思想概论》(马克思主义理论研究和建设工程重点教材),本书编写组,人民出版社/高等教育出版社,最新版。
《马克思主义发展史》,《马克思主义发展史》编写组编,高等教育出版社,最新版。
上一篇:2025年成人高考须知
下一篇:降级退学!本科生淘汰制,来了