近期,各省2026年普通高等学校招生考试报名工作陆续启动,目前已有多个省份公布2026年普通高考报名政策与时间安排。高考报名是考生获取高考资格、参与后续升学流程的首要环节。考生须在规定时间内完成网上申请、信息采集及资格审核等步骤,请考生及家长认真对待每一步,以确保整个流程顺利推进。


河南省高考报名时间确定
目前,河南省高考报名时间已经公布,艺术类10月28日9:00-11月3日17:00报名,非艺术类11月5日9:00-11月17日17:00。
报名时间勿错过
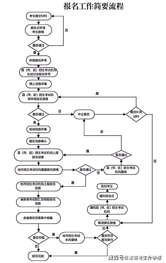
不同省份高考报名时间与流程存在差异,但核心环节大致分为网上提交报名申请、网上填报个人信息并缴费、报名资格现场确认等。请考生及家长及时关注本省招生考试机构发布的报名方式与时间安排,明确信息采集、条件申报、资格审核等环节的具体要求,严格按照统一安排,在规定时间内到指定地点办理报名手续。
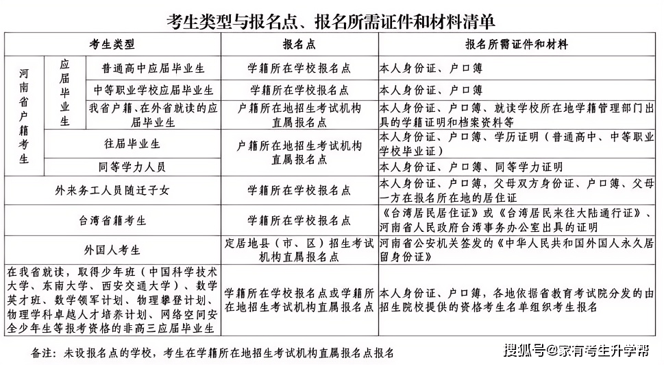
高考报名时,户口簿、居民身份证、学籍或学历证明材料等是必须核验的重要信息,请考生提前核实,确认材料有效性。如果考生身份证遗失或即将过期的,应尽快补办或换领新证。此外,往届生、外省户籍考生、残疾考生、在外省就读的本省市户籍考生等,需根据本省要求提供相应的报名材料,避免因材料缺失延误报名。
报考类型勿错填
各省高考报名类型通常涵盖普通类、艺术类、体育类、高职分类考试等,同时包含强基计划、专项计划、定向培养、提前单独招生等类型招生。考生报名时请注意自身报考类别,认真阅读相关规定,按要求填报相应选项,避免因错填、漏填影响报考资格。
报考艺术类、体育类的考生,在完成高考报名相关手续的同时,还需明确是否需同步完成统考报名及缴费,以及不同报考类型之间是否允许兼报,务必严格按照本省规定的报名时间与填报要求操作。
根据教育部和各省有关规定,符合国家专项、高校专项、地方专项等报考条件的考生,必须在户籍所在县(市、区)报名,并办理资格申报、审核手续,才能认定相关资格。有意向报考此类专项计划的考生,需密切关注本省当年公布的具体政策。
考生号、密码勿忘记
在此特别提醒:考生号和密码务必妥善保管。考生号及密码不仅是考生登录高考报名系统、查询报名状态的“钥匙”,后续高考成绩查询、志愿填报等阶段都需要用到;切勿将考生号、账号密码等重要信息透露给他人,尤其是陌生人,以防因信息泄露导致恶性事件,影响高考及升学进程。
请广大考生和家长持续关注本省教育招生考试院官方网站、微信公众号,以及考区、学校发布的通知,及时获取报名相关要求,顺利完成报名。
祝所有考生报名顺利,为高考备考迈出坚实第一步!
————————————
来源:本文由河小阳()综合整理自教育部阳光高考信息平台。