互联网是有记忆的,不管是官方媒体还是个人媒体,发文的时候一定要以客观事实为基础,胡编乱造或者以各种理由混淆视听,结果必然是一地鸡毛!
01
最近半个月来,演员闫学晶的热度一直高居不下 从直播间哭穷卖惨,到后来质疑嘲讽者是酸黄瓜,再到近期的儿子学历问题,闫学晶母子能成为老百姓茶余饭后的谈资!
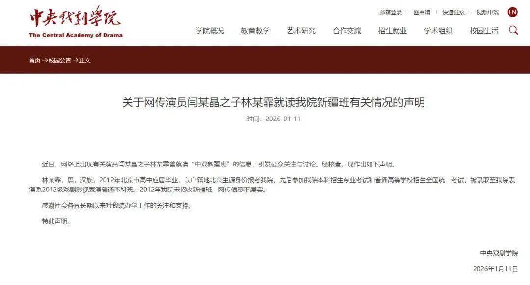
而关于闫学晶儿子林傲飞学历问题,1月11日中戏发声!
说了两件事,第一,闫学晶的儿子是2012年高中应届毕业生,同年,以合理合法的方式考入中央戏剧学院表演系普通本科班 第二,2012年中戏根本没有开设新疆班
此消息一出,外界一片哗然,大家对中戏的回应并不是很满意,原因有二 第一,他们没有拿出林傲霏的录取通知书和具体成绩
第二,回应的时间与外界质疑的时间不符

02
当所有人期待中戏能够做出进一步回应时,新的猛料出现了
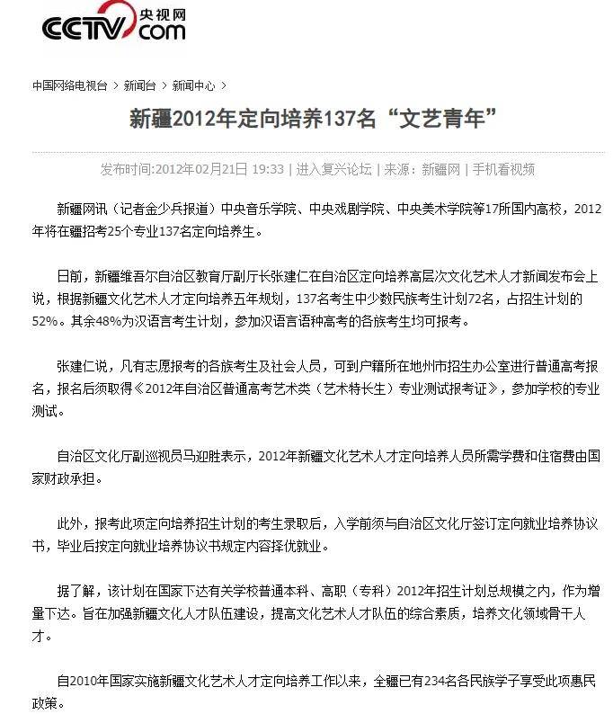
有吃瓜群众竟然扒出了2012年新疆网发的一篇文章,名为“新疆2012年定向培养137名文艺青年”
文中清楚地显示,中央音乐学院,中央戏剧学院,中央美术学院等17所国内高校2012年将在新疆招考25个专业137名定向培养生

这也就是说,中戏在2012年开设了新疆班!
这137名考生中,少数民族考生计划72名,其余的是汉语言考生,而这里的汉语言考生,要有新疆学籍!
有了这篇文章,我们再看看中戏的回应和闫学晶儿子的学历问题
中戏明明在2012年有开设新疆班中戏,却矢口否认,证明他们在这件事上撒了谎
闫学晶曾在直播间爆料自己儿子上了中戏新疆班,配合新疆网在2012年发的这篇文章,证明林傲霏确实在高考这件事上走了捷径!

03
直播哭穷卖惨,我们可以理解为闫学晶博人眼球的一种营销方式,嘲讽质疑者是酸黄瓜,也只是她耿直性格的一种体现
但如果在14亿国人关注的高考公平一事上做了手脚,等待闫学晶的就不只是账号被禁止关注那么简单了
中戏为什么要撒谎?闫学晶的儿子是怎么上的中戏新疆班?这里面有没有权钱交易?这些棘手的问题,显然不是中央戏剧学院的一纸声明能够消除的,我们甚至可以理解为,中戏的回应并不是闫学晶儿子学历问题风波的结束,而是开始!

04
就像1月12日人民网说的那样,只有调查清楚真相,才能让舆情降温,有关部门不能揣着明白装糊涂,针对闫学晶风波,要组织第三方机构去调查,还社会和公众一个真相!

老默始终坚信,真理应该是越辩越明的,不会因为你是名牌大学,或者明星身份,就能蒙蔽大众的双眼,教育公平用,不容浑水摸鱼,至于这件事最终会朝着哪个方向发展?我们拭目以待