华东师大版九年级数学(下册)电子课本可以方便大家随时随地预习或复习课本知识,为此,我们找到华东师大版九年级数学(下册)新教材电子书教材的全部内容,以高清图片的形式呈现给大家,希望能够提高大家的学习效率。
如需全套电子课本PDF版,请关注公众号“桃李文库”回复:“电子课本”
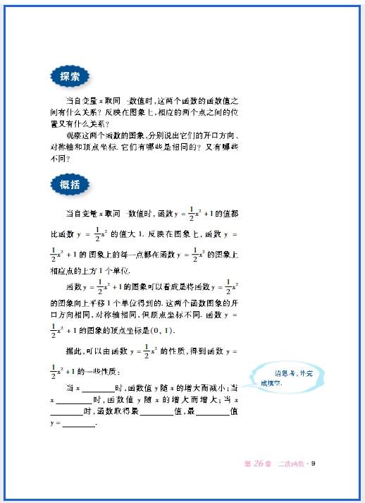
华东师大版九年级数学(下册)新教材电子课本在线阅读(此为截图版,获取是高清版)










学习方法
- 每学一个概念,用通俗语言 + 简单例题理解(如二次函数开口方向由a决定:a>0开口向上,a<0开口向下,结合y=x2和y=−x2的图像记忆);
- 公式整理成便携小卡片,标注适用条件(如根与系数的关系仅适用于一元二次方程有实根,即Δ≥0),避免乱用;
- 每天默写 1 遍公式,错的公式重点标注,反复记,直到能准确默写 + 说出适用条件。
2. 基础计算:攻克 “数学提分的基础关”,做到 “计算准确、步骤规范”
九年级数学基础计算贯穿所有模块,基础薄弱生的失分点多在 “计算粗心、步骤跳步、公式用错”,优先抓5 类核心基础计算,每天练 10 道,做到 “零失误”。
- 一元二次方程的解法:直接开平方法、配方法、公式法、因式分解法(重点练公式法和因式分解法,步骤规范,如公式法要先写Δ,再代入求根公式);
- 二次函数的基础计算:求对称轴、顶点坐标、与坐标轴的交点(如求与 x 轴交点令y=0,解一元二次方程);
- 代数式化简与求值:整式、分式的化简,结合因式分解(提公因式、公式法:平方差、完全平方);
- 锐角三角函数的计算:特殊角的三角函数值计算,简单的边角互求(如在 Rt△中,已知一个锐角和斜边,求对边);
- 圆的基础计算:求圆的周长、面积,弧长、扇形面积(公式:弧长l=180nπr,扇形面积S=360nπr2)。
3. 基础题型:构建 “简单数学模型”,做到 “见题识模型、套公式解题”
基础薄弱生不用做复杂题,优先抓8 类核心基础模型,每类模型记 “模型特征 + 解题步骤 + 对应公式”,做到 “套模板解题”,每天练 5 道基础模型题,形成解题思维。
- 一元二次方程求解模型:特征(给出一元二次方程)→ 步骤(判断类型→选解法→规范求解→检验)→ 公式(求根公式、因式分解法);
- 二次函数解析式求解模型:特征(已知点坐标求解析式)→ 步骤(选形式 <一般式 / 顶点式>→代入点坐标→解方程组→写出解析式)→ 公式(一般式、顶点式);
- 圆的基础性质应用模型:特征(涉及圆心角、圆周角、弦)→ 步骤(找等弧 / 等圆心角→用圆周角定理 / 等弧对等弦→推导结论)→ 定理(圆周角定理、垂径定理);
- 相似三角形基础判定模型:特征(证明两三角形相似)→ 步骤(找相等的角 / 成比例的边→选判定定理 →书写证明过程)→ 定理(AA/SAS 判定);
- 解直角三角形基础模型:特征(Rt△中,已知一边一角 / 两边,求其他边 / 角)→ 步骤(确定锐角→选三角函数→列等式→计算)→ 公式(正弦 / 余弦 / 正切定义);
- 概率基础计算模型:特征(求简单随机事件的概率)→ 步骤(找总结果数→找符合条件的结果数→用符合条件的结果数总结果数计算);
- 旋转基础模型:特征(图形绕某点旋转)→ 步骤(找旋转中心 / 方向 / 角度→利用旋转性质 <对应边相等、对应角相等>→推导结论);
- 投影与视图基础模型:特征(判断三视图 / 根据三视图求边长)→ 步骤(明确主 / 左 / 俯视图的观察方向→结合图形判断 / 计算)。
4. 刷题与错题:宁少勿多,做一道会一道,重点练 “基础题 + 计算提”
- 刷题选择:课本课后题 + 同步教辅基础题(如《53 基础版》《教材完全解读》九年级数学),只做基础题,每天刷题量:10 道基础选择 + 5 道基础填空 + 3 道基础解答(计算 / 简单证明);
- 刷题要求:计算过程写完整,证明题分步骤写(如证明相似三角形,要先写 “在△XXX 和△XXX 中”,再写判定条件,最后写 “∴△XXX∽△XXX”);
- 错题整理:只整理计算错误、概念错误、公式用错的题,标注错误原因(如 “一元二次方程忘记a=0”“特殊角三角函数值记混”“计算时符号错误”),当天错题当天搞懂,每天花 10 分钟重做前一天的错题,直到不再错。