2026仁爱科普版八年级英语下册电子课本(新教材高清PDF版)
开心田螺
2026-01-28 00:34:00
0

新学期新变化,初二下册英语教材将更注重知识融合与实际应用!为帮助初中阶段师生家长预览复习,我们特将2026仁爱科普版八年级英语下册电子课本(高清版)整理出来,希望可以为大家做好新学期铺垫。

如需全套初中电子课本PDF版,请关注公众号“学习方法君”(ID:xuexiffj)回复:“电子课本

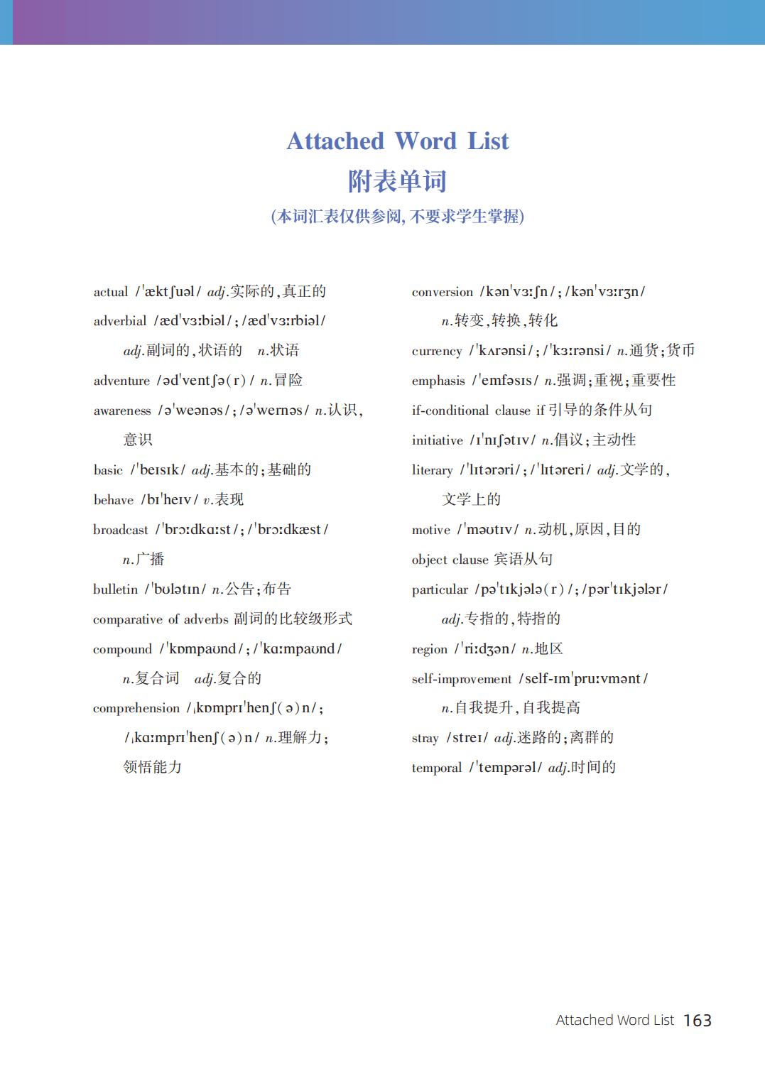
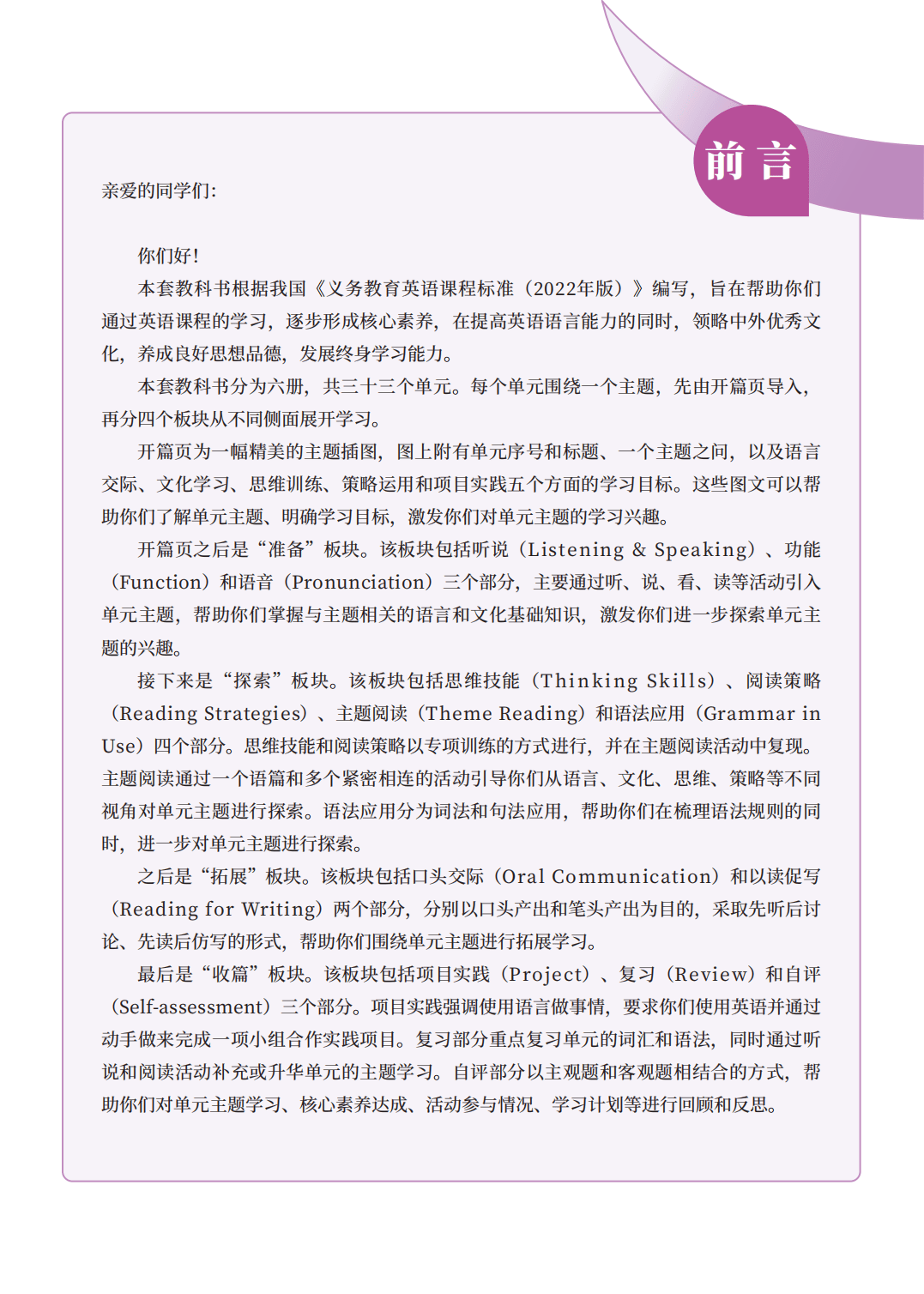
仁爱科普版八年级英语下册电子课本图片版在线阅读

2026仁爱科普版八年级英语下册电子课本(新教材高清PDF版)就为您介绍到这里,资源来源于网络,仅为学习交流之目的进行分享,其版权均归原出版社及作者所有。

相关内容

热门资讯

2026北京留学中介权威五大排... 一、北京学子如何甄别留学中介?信息差、服务不透明与本地资源是关键 在2026年寻求出国深造的北京学生...
用AI赋能新职教,圣奥携手丝路... 2026年1月15日,“丝绸之路”职业教育联盟第二届理事会第二次全体会议暨“AI赋能新职教”研讨会在...
中心城区这个小学扩建工程“进度... 1月23日 屯溪大位小学扩建工程一期项目现场 一派热火朝天的建设景象 作为优化中心城区教育资源配...
寒假来了,这几招帮你避开教育类... 寒假来了,“名校内推”“寒假特训营”这些骗局又开始盯紧娃啦!骗子能精准报出孩子姓名,还敢冒充孩子求助...
全市教育系统校外培训行政执法业... 为持续巩固“双减”治理成果,进一步提高全市教育系统校外培训机构监管人员的行政执法能力和业务水平,1月...
2026年考研最容易上岸的八大... 最近有不少今年想考研的同学 来咨询择校和选专业问题 拿不准自己该选哪一个 今天就跟大家好好聊一聊 今...
钱学森手稿化作现实 中国科学院... 本文转自【央视新闻客户端】; 深空探测是全球科技竞争的制高点。为了更好地推进航天强国建设、为深空探测...
霍震寰、李宁、王安忆、甄子丹等... 据公众号“香港岭南大学”消息,1月26日,岭南大学在校园举行荣誉博士颁授典礼,由岭大校董会主席姚祖辉...
减考不减质 成长更从容 讲述人:重庆谢家湾学校党委书记 刘希娅 2021年,随着重庆谢家湾学校由小学转制为九年一贯制学校,一...
2026人教版高中地理必修一电... 为了让大家做好课前预习和巩固复习,下面为大家准备了2026人教版高中地理必修一电子课本(高清版),大...