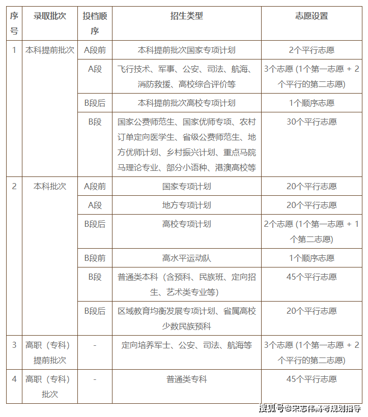
2026年四川省高考普通类本科批有45个志愿,四川高考本科志愿分为A段、B段,为了便于考生了解四川高考各批次能填多少个志愿,我们整理了2026年四川高考志愿设置一览表,希望对大家有所帮助。

2026年四川高考志愿设置

请以四川省教育考试院网站发布的最新信息为准,以上内容根据往年相关数据整理得来,仅供参考。
四川高考志愿填报流程图

忘记密码怎么办?
若考生忘记密码,则可点击“忘记密码”,通过高考报名时注册的手机号接收短信验证码来重置密码,成功后,报名系统的密码一并修改。若手机号无法接收短信验证码,请联系县(市、区)招考机构重置密码。