首页
教育资讯
学习心得
考试资料
人生规划
求职面试
词语句子
登录
注册
首页
人生规划
正文
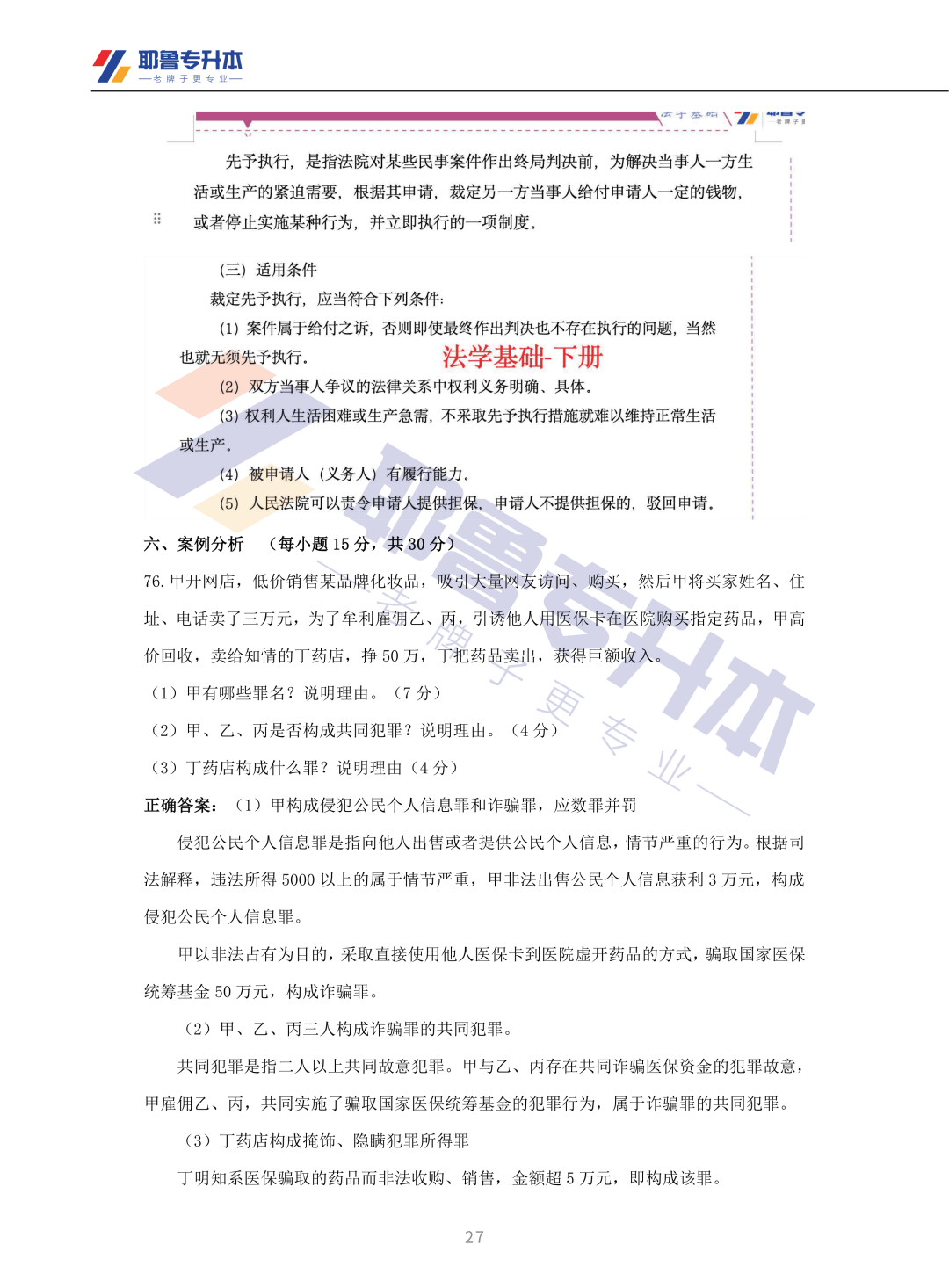
2026河南专升本考试【法学基础】真题溯源
开心田螺
2026-03-24 00:34:11
0
次
考试
真题
河南
法学
基础
上一篇:
男生穿“拉夫劳伦”面试考研,网友懵了:你比导师还有钱咋要你
下一篇:
教育部刚批!河南新增一所本科大学
相关内容
热门资讯
福建省司法警察训练总队到贵州省...
为进一步巩固闽黔两地司法警官教育培训战略合作关系,深化警务实战交流协作,共筑警务人才培养高地,近日,...
致聊城市2026年普通专升本考...
各位考生朋友们,你们好: 山东省2026年普通高等教育专科升本科招生考试将于3月28日至29日进行。...
云南省基础教育领域教育人才系列...
日前,省教育厅印发通知,启动基础教育领域省级教学名师工作室、省级学科带头人、一级校长工作室组建工作,...
【学科真题】2026年中科大少...
数学及物理真题 往年真题: 文章来源于云空间STEM教育,转载旨在分享,如有侵权...
高三学生对教材中 “受精作用”...
近日,一名高三学生在社交平台发帖称,自己给人民教育出版社写了一封信,对其出版的高中生物教材中“受精作...
定西市教育局关于发布2026年...
为持续巩固校外培训治理成效,进一步强化校外培训机构监督管理,切实维护广大学生家长的合法权益,全力营造...
北大五单外卖哥:从工地搬砖到市...
北大高材生放下名校光环送外卖,本来就足够戳中大众情绪,可偏偏这位主人公,只跑了5单就火速走红,还被网...
周琦关键2罚不中+失绝杀 北京...
【搜狐体育战报】北京时间3月23日CBA常规赛第29轮,周琦在最后时刻关键2次罚球不中,最后的三分绝...
教育时评:教育资源如何适配学龄...
2026年、2029年、2032年——我国学龄人口将经历“排浪式”变化,初中、高中、高等教育学龄人口...
3-8月高考家长需要关注哪些内...
家庭教育的“五重境界 各省市2026大学排名 填志愿不是6-7月份的事情, 而是3-8月都要时刻准备...