如需全套各科电子课本PDF版(可下载打印)
请关注公众号“禾沐教辅网”( ID: hemujiaofu )
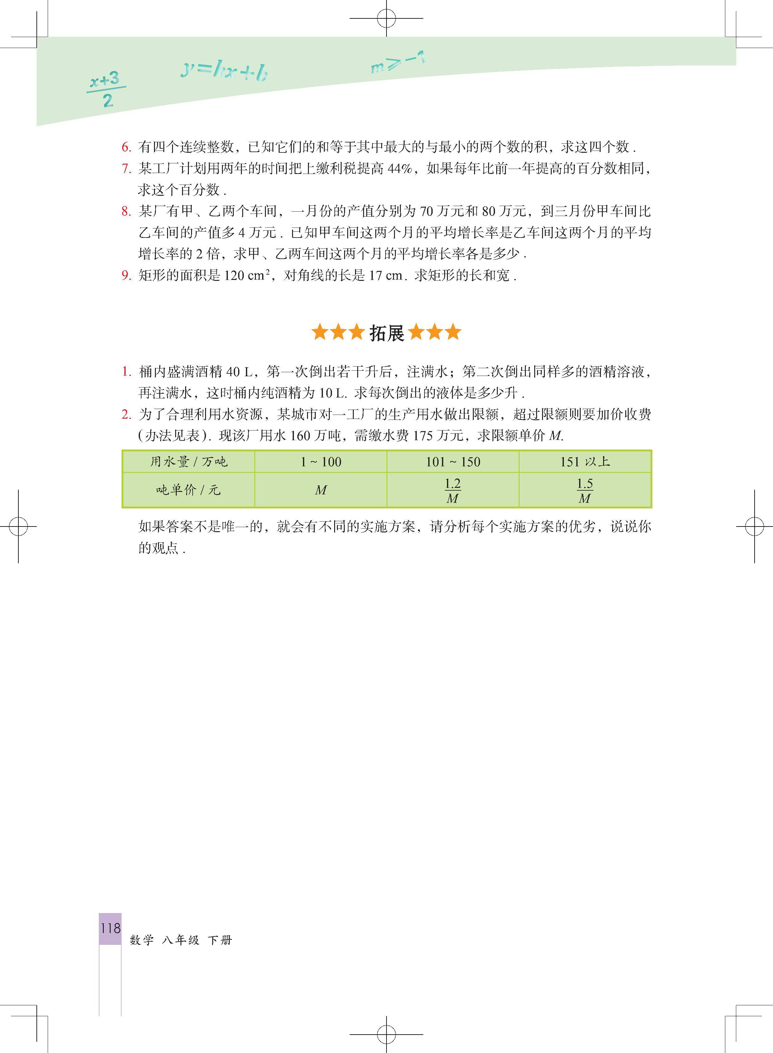
关注后自动获取资料合集(包含下列推荐资料)
500T学习资料分享
同步25年秋季学校教学进度持续更新.......


























































































































































北京版八年级下册数学目录如下:
第十四章 一次函数
一 函数和函数的图象
14.1 函数
14.2 函数的表示法
14.3 函数图象的画法
二 一次函数
14.4 一次函数
14.5 一次函数的图象
14.6 一次函数的性质
14.7 一次函数的应用
第十五章 四边形
一 多边形
15.1 多边形
二 平行四边形和特殊的平行四边形
15.2 平行四边形和特殊的平行四边形
15.3 平行四边形的性质与判定
15.4 特殊的平行四边形的性质与判定
15.5 三角形中位线定理
三 中心对称图形
15.6 中心对称图形
第十六章 一元二次方程
一 一元二次方程和它的解法
16.1 一元二次方程
16.2 一元二次方程的解法
二 一元二次方程的应用
16.3 列方程解应用问题
第十七章 方差与频数分布
一 数据的波动
17.1 方差
17.2 用科学计算器计算方差
二 数据的分布
17.3 频数分布表与频数分布图