如需全套各科电子课本PDF版(可下载打印)
请关注公众号“禾沐教辅网”( ID: hemujiaofu )
关注后自动获取资料合集(包含下列推荐资料)
500T学习资料分享
同步25年秋季学校教学进度持续更新.......












































































































































































鲁教版八年级上册数学电子课本的目录如下:
第一章 因式分解
1 因式分解
2 提公因式法
3 公式法
回顾与思考
复习题
第二章 分式与分式方程
1 认识分式
2 分式的乘除法
3 分式的加减法
4 分式方程
回顾与思考
复习题
第三章 数据的分析
1 平均数
2 中位数与众数
3 从统计图分析数据的集中趋势
4 数据的离散程度
回顾与思考
复习题
综合与实践 哪个城市夏天更热
第四章 图形的平移与旋转
1 图形的平移
2 图形的旋转
3 中心对称
4 图形变化的简单应用
回顾与思考
复习题
第五章 平行四边形
1 平行四边形的性质
2 平行四边形的判定
3 三角形的中位线
4 多边形的内角和与外角和
回顾与思考
复习题
综合与实践 平面图形的镶嵌
总复习题
鲁教版八年级上册数学课本第五章平行四边形部分的重要知识点如下:
平行四边形的性质:
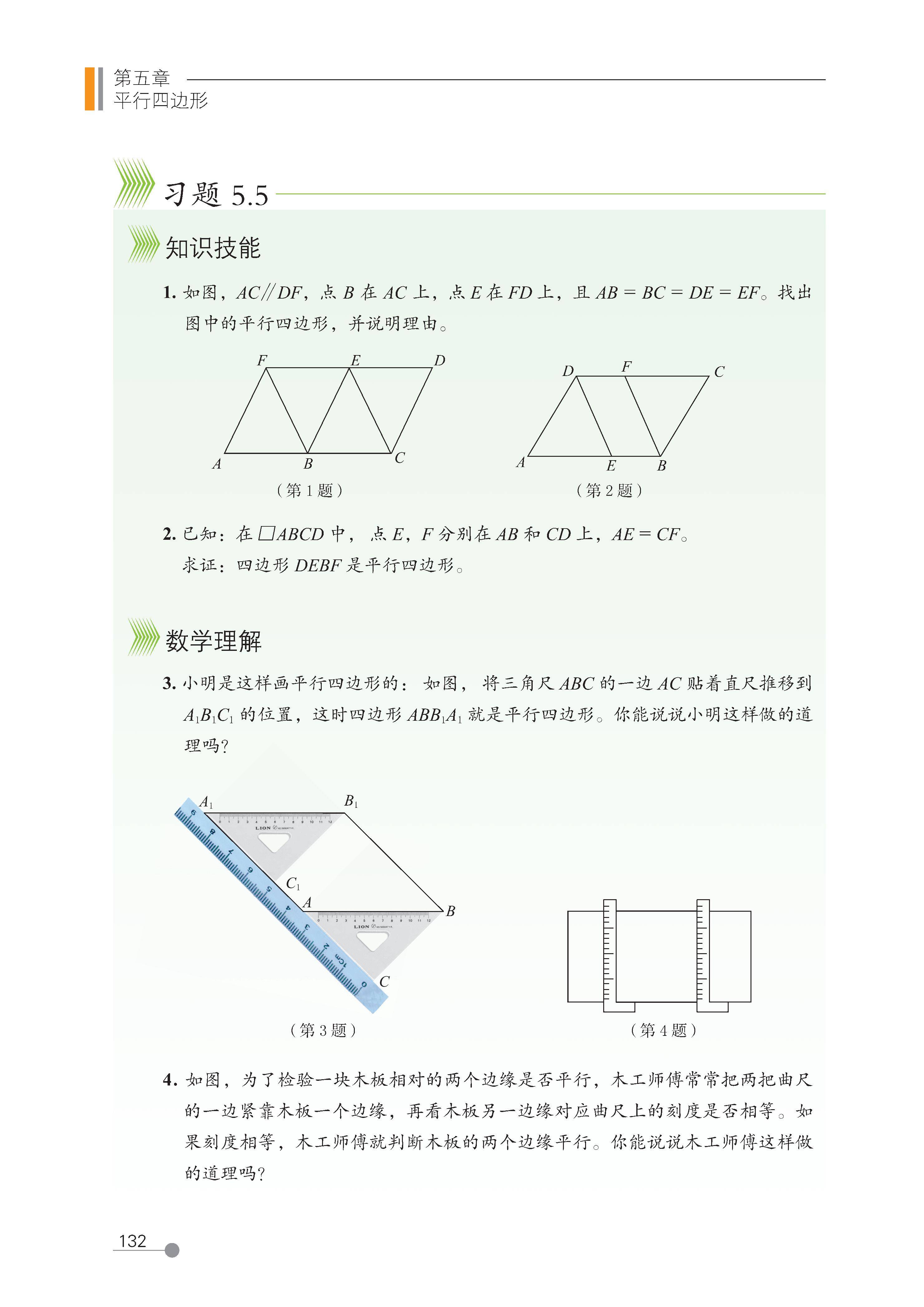
边的性质:平行四边形的两组对边分别平行且相等。即若四边形
ABCD
是平行四边形,则
AB∥CD
,
AD∥BC
,
AB=CD
,
AD=BC
。
角的性质:平行四边形的对角相等,邻角互补。例如在平行四边形
ABCD
中,
∠A=∠C
,
∠B=∠D
,且
∠A+∠B=180
∘
,
∠B+∠C=180
∘
等。
对角线的性质:平行四边形的对角线互相平分。若
AC
、
BD
是平行四边形
ABCD
的对角线,则
OA=OC
,
OB=OD
。
对称性:平行四边形是中心对称图形,两条对角线的交点是它的对称中心。
平行四边形的判定:
边的判定:两组对边分别平行的四边形是平行四边形;两组对边分别相等的四边形是平行四边形;一组对边平行且相等的四边形是平行四边形。
角的判定:两组对角分别相等的四边形是平行四边形。
对角线的判定:对角线互相平分的四边形是平行四边形。
三角形的中位线:
概念:连接三角形两边中点的线段叫做三角形的中位线。
定理:三角形的中位线平行于第三边,且等于第三边的一半。例如,在
△ABC
中,若
D
、
E
分别是
AB
、
AC
的中点,则
DE∥BC
,且
DE=
2
1
BC
。
多边形的内角和与外角和:
内角和定理:
n
边形内角和公式为
(n−2)×180
∘
。
外角和定理:多边形的外角和都等于
360
∘
。