如需全套各科电子课本PDF版(可下载打印)
请关注公众号“禾沐教辅网”( ID: hemujiaofu )
关注后自动获取资料合集(包含下列推荐资料)
500T学习资料分享
同步25年秋季学校教学进度持续更新.......










































































































































































































鲁教版六年级上册数学电子课本的目录如下:
第一章 丰富的图形世界
生活中的立体图形
展开与折叠
截一个几何体
从三个方向看物体的形状
第二章 有理数及其运算
有理数
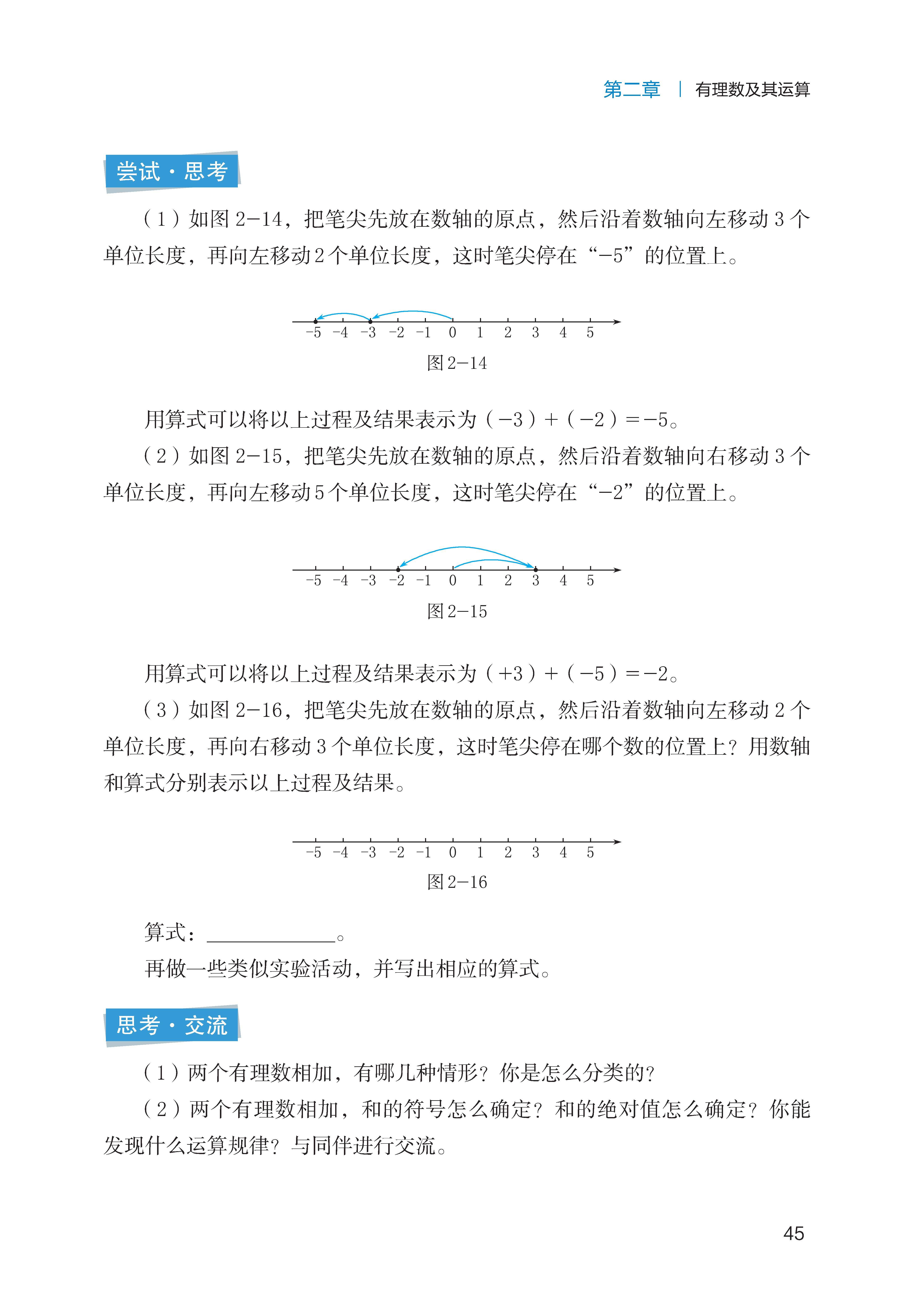
数轴
绝对值
有理数的加法
有理数的减法
有理数的加减混合运算
有理数的乘法
有理数的除法
有理数的乘方
科学记数法
有理数的混合运算
近似数
用计算器进行运算
第三章 整式及其加减
用字母表示数
代数式
整式
合并同类项
去括号
整式的加减
探索与表达规律
综合与实践:制作一个尽可能大的无盖长方体容器
第四章 一元一次方程
等式与方程
解一元一次方程
一元一次方程的应用
综合与实践:探寻神奇的幻方
鲁教版六年级上册数学课本目录共包含四章内容,分别是 “丰富的图形世界”“有理数及其运算”“整式及其加减”“数据的收集与整理”。以下是对其的详细解读:
第一章 丰富的图形世界
内容概述:主要介绍常见立体图形如正方体、长方体、圆柱、圆锥等的特征,以及它们的展开图。同时,讲解从不同方向观察立体图形得到的平面图形,即主视图、左视图、俯视图,让学生理解立体图形与平面图形之间的相互转化关系。
作用与意义:通过对各种图形的认识和操作,培养学生的空间观念和几何直观能力,为后续学习几何知识奠定基础。
第二章 有理数及其运算
内容概述:引入负数概念,将数系扩充到有理数,涵盖有理数的分类、数轴、相反数、绝对值等概念。重点讲解有理数的四则运算规则,包括加法、减法、乘法、除法,以及乘方运算和混合运算,还涉及近似数和用计算器进行运算的内容。
作用与意义:帮助学生完成从小学算术到初中代数的过渡,培养学生的数学抽象能力和逻辑推理能力,使学生能够运用有理数的知识解决实际生活中的数量问题。
第三章 整式及其加减
内容概述:首先介绍代数式的概念,让学生学会用代数式表示简单的数量关系和变化规律。接着讲解整式的概念,包括单项式和多项式的定义、系数、次数等,以及整式的加减运算,即合并同类项和去括号法则,最后还包括探索与表达规律的内容。
作用与意义:进一步培养学生的抽象思维和符号意识,使学生能够用整式来表示和解决更复杂的数学问题,为后续学习一元一次方程和其他代数知识做好准备。
第四章 数据的收集与整理
内容概述:主要内容包括明确调查目的,选择合适的调查方式,如全面调查和抽样调查,以及对收集到的数据进行整理,常用的统计图表有条形统计图、折线统计图和扇形统计图等,能直观地反映数据的分布情况。
作用与意义:让学生初步了解统计的基本方法和步骤,培养学生的数据意识和数据分析能力,使学生能够从数据中获取有用的信息,并做出合理的判断和决策,体会统计在生活中的应用价值。