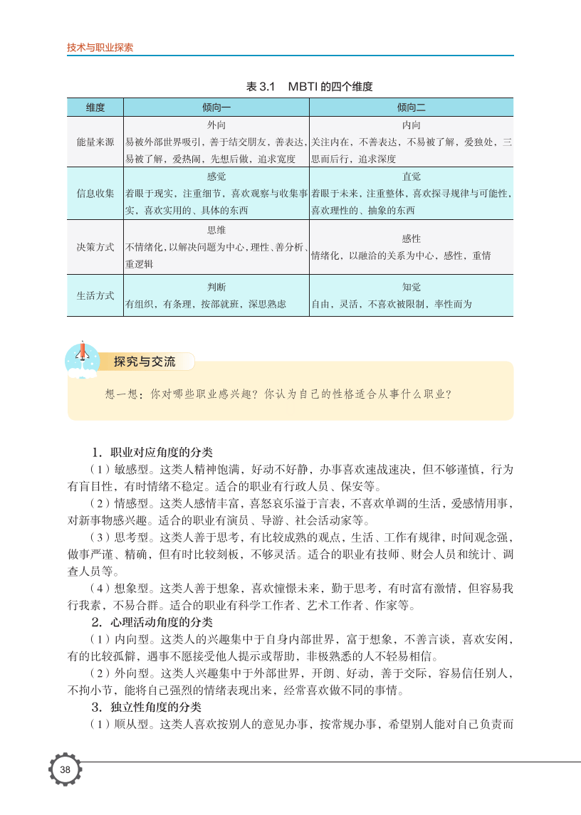
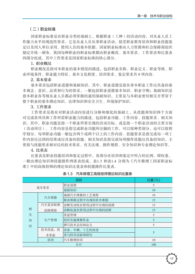
2026豫科版高中通用技术选择性必修8《技术与职业探索》电子课本
开心田螺
2026-03-10 21:54:03
0

为了让大家做好课前预习和巩固复习,下面为大家准备了2026豫科版高中通用技术选择性必修8《技术与职业探索》电子课本,大家可以在线浏览图片版,也可以下载高清PDF版以备不时之需,希望可以帮助到大家。

如需全套高中电子课本PDF版,请关注公众号“学习方法君”(ID:xuexiffj)回复:“电子课本

《技术与职业探索》电子课本在线阅读

《2026豫科版高中通用技术选择性必修8电子课本》就为您介绍到这里,资源来源于网络,仅为学习交流之目的进行分享,其版权均归原出版社及作者所有。

相关内容

热门资讯

最快后天复试!沉浸式体验面试全... 同学们好! 据前些天已官方公布的院校信息来看, 26复试面试最早的, 预计在3月12号。 也就是说,...
开学第一课 护“未”成长|袁州... 开学启航,法治护航。为深化“法律明白人”培养工程,筑牢校园安全防线,近日,袁州区司法局走进渥江中心小...
2026豫科版高中通用技术必修... 为了让大家做好课前预习和巩固复习,下面为大家准备了2026豫科版高中通用技术必修《技术与设计1》电子...
2026豫科版高中通用技术必修... 为了让大家做好课前预习和巩固复习,下面为大家准备了2026豫科版高中通用技术必修《技术与设计1》电子...
玉树州2026年春季学期异地办... 在州委州政府正确领导和关心下,在州直各部门和市县党委政府有力支持下,在省教育厅等部门指导下,在州教育...
2026豫科版高中通用技术必修... 为了让大家做好课前预习和巩固复习,下面为大家准备了2026豫科版高中通用技术必修《技术与设计1》电子...
2026豫科版高中通用技术必修... 为了让大家做好课前预习和巩固复习,下面为大家准备了2026豫科版高中通用技术必修《技术与设计1》电子...
2026豫科版高中通用技术必修... 为了让大家做好课前预习和巩固复习,下面为大家准备了2026豫科版高中通用技术必修《技术与设计1》电子...
2026豫科版高中通用技术选择... 为了让大家做好课前预习和巩固复习,下面为大家准备了2026豫科版高中通用技术选择性必修8《技术与职业...
2026豫科版高中通用技术选择... 为了让大家做好课前预习和巩固复习,下面为大家准备了2026豫科版高中通用技术选择性必修8《技术与职业...