
A-历年考研真题试卷与参考答案*
2025年起,原 617法学基础(早年为622法学基础、622法学理论A) 拆分考查:617法学基础A+809法学基础B
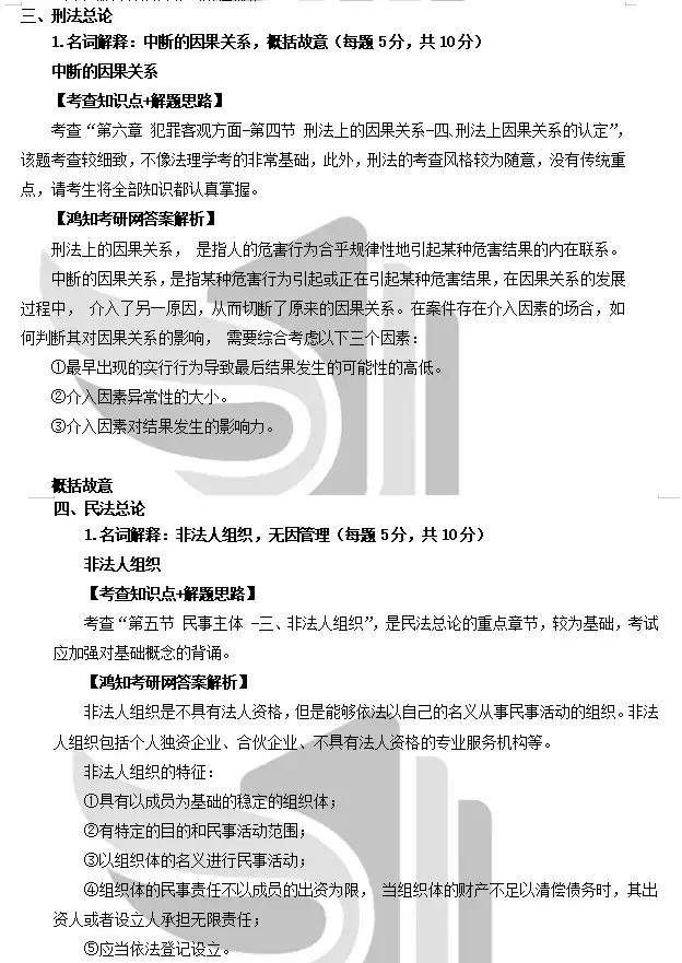
2025年中大617法学基础A考研真题
2025年中大809法学基础B考研真题
2005-2024年中大617法学基础考研真题试卷
2013-2021年中大617法学基础考研真题参考答案


*B-配套笔记*
《法理学》(马工程第二版)
《宪法学》(马工程第二版)
《民法学》(上册,总则部分)(马工程第二版)
《刑法学》(上册,总论部分)(马工程第二版)
*C-配套题库*
《法理学》(马工程第二版)
《宪法学》(马工程第二版)
《民法学》(上册,总则部分)(马工程第二版)
《刑法学》(上册,总论部分)(马工程第二版)
中山大学2025年硕士研究生入学考试初试自命题科目调整:

2、业务课二(法学院命题)
科目名称:《法学基础B》
考试范围:包括民法学(总则部分)和刑法学(总论),满分150分,其中民法学(总则部分)75分,刑法学(总论)75分。
参考书目:
(1)《民法学》编写组:《民法学》(第二版)(上册)(马克思主义理论研究建设工程重点教材),高等教育出版社2022年版;
(2)《刑法学》编写组:《刑法学》(第二版)(上册·总论) (马克思主义理论研究建设工程重点教材),高等教育出版社2023年版。
下一篇:高考地理中的生物生境