2026新教材沪教版高中数学必修三电子课本(PDF高清版)
开心田螺
2025-12-05 10:24:06
0

为了帮助高中生自主预习与有效复习,我们整理了2026新教材沪教版高中数学必修三电子课本,教材突出跨学科思维与实际应用能力的培养,下面以图片的形式呈现给大家,希望可以帮助到大家。

如需全套高中电子课本PDF版,请关注公众号“学霸书包”(ID:k12ziliao)回复:“电子课本

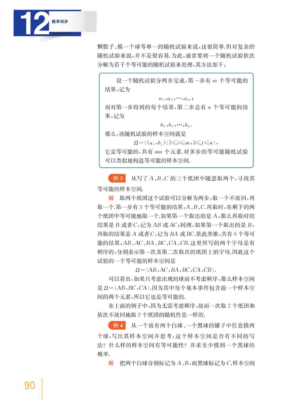
沪教版高中数学必修三电子课本在线阅读

《2026新教材沪教版高中数学必修三电子课本》就为您介绍到这里,资源来源于网络,仅为学习交流之目的进行分享,其版权均归原出版社及作者所有。

相关内容

热门资讯

从“替管”到“帮管”:少儿内容... 导语:将更多管控主动权与工具交还给家长的探索,虽然在实际落地中依然有诸多需要完善之处,但其在“平台主...
12岁断奶15岁母子同睡:越界... 12岁断奶15岁母子同睡:越界的母爱终将由孩子买单 你是否见过12岁才断奶、15岁仍要求和妈妈同睡的...
莒南二小召开“开学第一课”主题... 鲁网3月5日讯 为帮助同学们调整身心状态、明确成长方向,筑牢校园安全与思想根基,营造积极向上的校园氛...
省控线现已公布!广州华商职院手... 各位2026广东春季高考考生及家长朋友们,大家好!广东省教育考试院最新官方通知已出,2026年普通高...
教育部部长:学生眼里有光,关键... 十四届全国人大四次会议今天(7日)举行民生主题记者会。教育部部长怀进鹏在会上介绍,将大力实施健康教育...
房山207所中小学幼儿园将配齐... 近日,房山区消防救援局与区教育委员会联合举行中小学幼儿园“消防副校长”聘任仪式,旨在进一步夯实校园消...
事关学生心理健康、体育课等,教... 3月7日,十四届全国人大四次会议在北京梅地亚中心新闻发布厅举行记者会。新华社记者 李鑫 摄 教育部部...
甘南州2026年上半年中小学幼... 甘南州2026年上半年中小学幼儿园 教师资格(笔试)圆满结束 2026年3月7日,开年第一考——全...
全国74所行业“黄埔军校”!三... 黄埔军校是中国第一所培养革命军队干部的学校,创建于1924年,为当时的革命军队培养了大批骨干。 时...
洗碗工招人平台榜单:权威机构精... 2026年,洗碗工招聘市场呈现出一些显著的变化趋势。据专业机构调研,随着经济的发展和服务业的持续扩张...