杭师美术学院
130100艺术学
03方向美术与书法学【学硕】
35600美术与书法【专硕】

*A-历年考研真题试卷与参考答案*
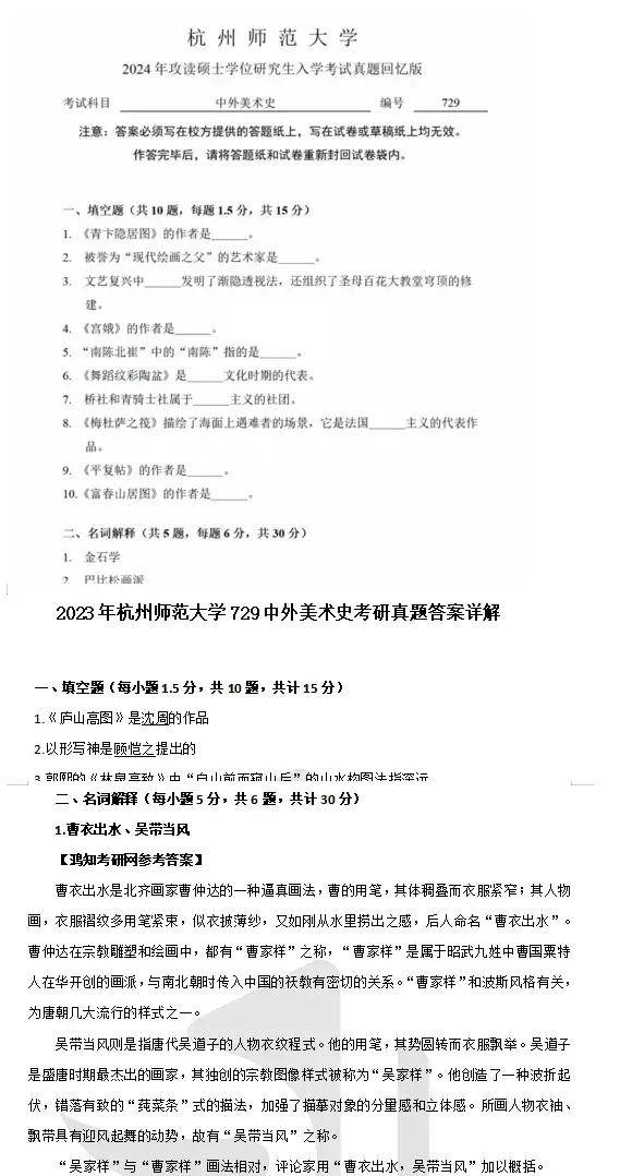
2012-2025年杭州师范大学729中外美术史考研真题试卷
2023-2025年杭州师范大学729中外美术史考研真题参考答案【仅美术方向答案】
2012-2025年杭州师范大学838艺术史基础考研真题试卷
2018-2023年杭州师范大学838艺术史基础考研真题参考答案

*B-配套笔记*
洪再新《中国美术史》
欧阳英《外国美术史》
王宏建《艺术概论》
*C-配套题库*
洪再新《中国美术史》
欧阳英《外国美术史》
王宏建《艺术概论》
2026参考书目:
一、中外美术史
1. 洪再新 编,《中国美术史》,中国美术学院出版社,2009年
2. 欧阳英 等,《外国美术史》,中国美术学院出版社,2009年
二、艺术概论
1.王宏建,《艺术概论》,文化艺术出版社,2006年
往年官方参考书目:
1. 洪再新编著:《中国美术史》,中国美术学院出版社,2009年版(所有考生)
2. 欧阳英等著:《外国美术史》,中国美术学院出版社,2009年版(所有考生)