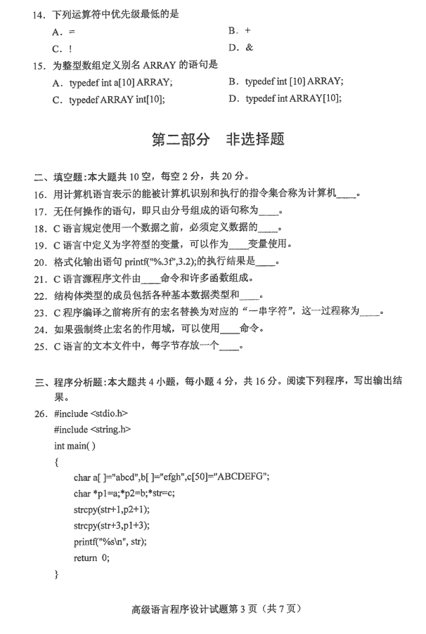
2024年10月自考13013高级语言程序设计真题
开心田螺
2025-03-25 02:40:37
0

宝子们,13013高级语言程序设计是高等教育自学考试计算机科学与技术(本科)等专业的必考科目/选考科目,这里超全资料+历年真题+高效备考方法。一起轻松拿下这门课!

相关内容

热门资讯

2026考研管理类联考199综... 今天上午,2026考研管理类综合能力考试终于结束了,大家觉得难度怎么样?整体而言,今年联考的难度,感...
枣庄市市中区实验中学迎接区教体... 鲁网12月18日讯(记者 张刚 通讯员 赵倩)为全面提升办学质量,规范办学行为,精准把握学校发展动态...
印度大坝突然放水,巴基斯坦怒了 据参考消息援引美联社12月19日报道,巴基斯坦副总理伊沙克·达尔19日指责邻国印度“将水武器化”,在...
清北等多所大学出手!北京教改新... , 北京教改又有新动向! 最近,包括东城、朝阳、石景山、门头沟、顺义等多区都和北京高校签署合作框架协...
布朗大学枪击案与麻省理工教授遭... △警方发布的嫌疑人照片 当地时间18日,美国波士顿联邦官员表示,13日布朗大学枪击案的嫌疑人与15日...
廖昌永为湖南省委书记、省长等省... 新湖南客户端消息,20日上午,2025年第12期“湘江大讲堂”在省委党校举行, 上海音乐学院院长廖昌...
四川成都海外留学排名前十服务中... 我是一名从事国际教育规划工作已逾十年的资深顾问,在职业生涯中接触并分析了大量留学服务案例。近期,我注...
山西一所新大学揭牌成立~ 忻州开放大学于2025年12月18日在忻州职业技术学院揭牌成立,是忻州职业教育与开放教育融合发展的全...
2025中国教育报校长大会举办 2025中国教育报校长大会开幕式现场 为充分发挥主流媒体的桥梁和纽带作用,连接国家政策与基层实践,1...
讲座里的“大学之道”(青年观察... 本报记者 易舒冉 闫伊乔 北京大学教授周程在北京航空航天大学“科技哲学理论与实践”讲坛系列讲座开讲...