“家门口的幼儿园突然关门了!”
“上周刚举行了开学典礼,没两天就通知闭园,孩子去哪儿上学?”
曾经挤破头的“网红幼儿园”,正经历一场前所未有的生存危机。
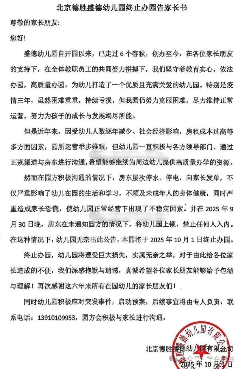
10月1日,北京西城区的德胜盛德幼儿园正式终止办园。(详情请见)在此之前,海淀教委就公布了8所民办幼儿园办学许可证废止。另外,在本学年刚开学时,大兴一家幼儿园就“两天开学即关停”……这场由人口减少引发的变局,正影响着家长、教师们的规划和生活。
当“入园难”变成“招生荒”,“铁饭碗”的教师也面临着诸多不确定性,成为我们不得不直面的真相:中国人口出生率的减少,已率先在幼儿园敲响。
幼儿园关停潮来临了?!
今年开学季,北京西城区德胜门的一所幼儿园发布了一则《致民办园家长的通知》,让家长群里炸开了锅。

德胜门在西城区可谓是热门学区,公办园“一位难求” 本就是常态,有合规资质的民办园,很难不受家长青睐。
这所幼儿园的“光环”曾让无数家长趋之若鹜:
米迪英语教材、剑桥国际儿童英语等级考试考点、慧乐班4000元/月、博语班12000元/月的“高性价比”学费……然而,今年的招生公告显示,小班仅招2个班,中班、大班各插班10人,而它的设计容量是220人。

虽然这所幼儿园没过几天表示已恢复入园,但是10月1日,一封终止办园告家长书还是出现在大家面前,宣告彻底关闭。

“孩子今年上小班,9月刚入园,好不容易适应分离焦虑,突然又得换园了。”“我家孩子大班了,马上要幼小衔接,换环境可能影响适应节奏。”几位家长在群里的聊天十分焦虑。
实际上,幼儿园关停的消息早已屡见不鲜。
前段时间,海淀市教委公布了8所民办幼儿园办学许可证废止的消息。
“经调查核实,北京市海淀区智合幼儿园、北京市海淀区绿橙幼儿园、北京市海淀区小汉顿幼儿园、北京贝家幼儿园有限公司、北京市海淀区布布园幼儿园、北京霍鲁斯幼儿园海淀有限公司、北京市海淀区锦绣明天森林幼儿园、北京市海淀区东方悦稚幼儿园8所民办学校无实际招生、办学行为,办学许可证有效期届满未延续。”

大兴旧宫也有一所幼儿园,开学时好多家长在幼儿园门口讨说法。
据悉,这所幼儿园于9月4日才刚刚开学,9月6日就通知9月8日闭园,开学仅两日。
有媒体拨通该园区的电话,据招生老师介绍,园区转型没有成功,之前只是办园点,由于无法转成普惠的幼儿园,所以停办了。更荒诞的是,这所幼儿园早在8月31日就因资质问题被教委要求关闭,却选择隐瞒信息,强行开学。
这并非该园首次出问题。几年前,该园就出现过突然闭园的情况。如今,同样的剧本竟再次上演。家长们连“备选方案”都来不及找。突然解散,都不知娃该去哪上学。

不过,这场风波也给家长们提了个醒:以后选幼儿园,不能只盯着“热门”“口碑”,还要多留意园所的运营状况,比如招生是否稳定、有没有长期规划等。优先考虑开办年头长、无频繁搬迁记录的幼儿园,重点关注其招生是否稳定、有无长期规划,从而最大限度避免因园方突发状况对孩子成长造成干扰。
从“一位难求”到“招生慌”,
新生儿断崖式下跌拉响人口警报
经常有人说,早在前些年,进幼儿园还不是那么容易的。
尤其是西城区的幼儿园属于极度稀缺资源,名额都要被挤破头。很多家长只能退而求其次选民办园。因此,民办园靠“补位” 就能活得不错。
到这两年,报幼儿园容易了很多。有网友发帖:“个别曾经高攀不起的公立园,都开始在小区里摆地摊招生了。”
北京丰台区一家普惠性民办幼儿园的园长说:“几年前,还是孩子们追着我们跑;现在,是我们追着孩子跑。”
不得不说,全国出生率一直在下降。就算有教育优势的城区,也架不住适龄幼儿数量减少。
继2016年实行“全面二孩”政策后,出现了短暂的生育高峰。从2017年起,全国出生人口持续下滑,从1723万人减至2022年的956万人,首次跌破1000万人,还不到20世纪90年代初期2000多万的新生人口的一半。
早在2月18日国家统计局公布的《中华人民共和国2024年国民经济和社会发展统计公报》中,就有相关的数据披露。
从下面的历年数据可以看到,过往每年增幅人数基本都是200万人左右,而如今减少幅度明显在加快,2023年和2024年幼儿园在园人数每年都减少了超500万人。

制图:城市财经;数据:教育部
和幼儿园在园人数一样,幼儿园数量也在加速减少和关闭。
教育部公布的数据显示,自2022年起全国幼儿园数量持续下降。具体来看,2022年共有幼儿园28.92万所,比上年减少5610所。2023年减少了1.48万所。2024年幼儿园数量25.33万所,减少了2.11万所。

制图:城市财经;数据:教育部
小学方面同样在缩减。教育部数据显示,2024年全国普通小学13.63万所,较前一年减少了0.72万所。

制图:城市财经;数据:教育部
幼儿园和小学入学人数的下降,与新生儿数量的减少密切相关。
2018年,国务院发布《关于学前教育深化改革规范发展的若干意见》,要求到2020年普惠性幼儿园覆盖率达80%,公办园在园幼儿占比达50%。北京、上海等一线城市迅速响应,大力新建公办园、收购民办园。
据中国新闻周刊报道,多位幼儿园园长反映,在北京,也有很多普惠民办园入不敷出,生均不足2000元/月的保教费和补贴就是幼儿园的全部收入,其中70%以上要支付教职工工资。
对于家长们来说,教育稳定性的打破,更增加了他们的焦虑感。
“以前焦虑的是能不能进好园,现在焦虑的是进了园会不会突然倒闭。”西城家长李女士的话,道出了无数家长的心声。“我花800万买西城老破小,就是为了孩子能在家门口上靠谱的幼儿园。现在幼儿园出问题,我真怕后面小学、初中也会有变化。”
“以前是‘铁饭碗’,
现在是‘玻璃碗’”
新生儿不断减少,带来的一个直接结果是,教师队伍过剩。
尽管新生儿人口从2016年见顶,2017年开始减少,但教师数量每年都在增加。
教育部尚未披露2024年的数据,2023年合计1883.67万人,同口径下较2016年增加了376.27万人。

制图:城市财经;数据:教育部
但从上面的表格可以看到,幼儿园和小学专任教师在2023年首次减少了。幼儿园2023年相较于2022年减少了15.71万专任教师,小学减少了0.04万专任教师。
这意味着,幼儿园和小学教师队伍,已经开始收缩。
裁员潮已悄然来临。“以前是园长求我留下,现在是我求园长别裁我。”
据中国新闻周刊报道,北京朝阳区一所普惠性民办园园长姜茗(化名)透露,“转普”前,她所在幼儿园以前每月生均收费接近7000元,当时,有的老师每年工资能涨1000元,现在涨薪“可能性已经非常小了”。由于工资低,招聘变得更加困难,现在普惠性民办园新招老师多是外地大专大本生,师资质量下降,且流动性很大。
“我们园现在实行‘末位淘汰制’,家长投诉多的老师直接走人。”北京丰台区一家普惠性民办幼儿园的园长说,“以前是‘铁饭碗’,现在是‘玻璃碗’,轻轻一碰就碎。”
面对未来挑战,幼儿园教师群体或将出现三大流向:其一,在“公办园占比达50%”的政策目标下,部分教师将更倾向公办园,但受编制所限竞争势必激烈;其二,随着北京或于2025年推行“幼托一体化”,转行早教或托育领域将成为新选择,相关教师需求预计激增;其三,部分三四线城市的教师,可能被迫向一二线城市转移,然而薪资水平未必乐观。
据南京师范大学学前教育政策研究中心主任王海英分析,结合他国经验,从学前教育服务人口战略的定位看,仅靠学前教育“单打独斗”,释放人口数量红利是较为困难的事情。人口负增长时代,中国学前教育政策要结合生育、托育、家庭福利等一揽子配套措施,实现长时期、全领域的综合变革。
编辑 | 京教君
内容来源 | 城市财经、中国新闻周刊、东西城攻略、学在德胜、帝都家长圈、京入学、那是自然等,京城教育圈进行整理编辑和内容补充,转载需注明完整来源
上一篇:中年转行学推拿好找工作吗?