扬州大学体育学院
学术学位型四个专业(040301体育人文社会学、040302运动人体科学、040303体育教育训练学、040304民族传统体育学)
专业学位型三个专业(045201体育教学、045202运动训练、045204社会体育指导)

A 真题试卷答案:【2014-2025年】
2026年开始,扬大体育统考346,参考书目也调整
学术学位型四个专业(040301体育人文社会学、040302运动人体科学、040303体育教育训练学、040304民族传统体育学)考试科目:616体育学基础综合
专业学位型三个专业(045201体育教学、045202运动训练、045204社会体育指导)考试科目:346体育综合
均调整为346体育综合
真题答案包括了扬大往年学硕和专硕的真题试卷与答案,部分年份的真题没有答案
学硕真题15-25年,专硕真题14-25年
学硕答案19-24年,专硕答案14-23年
2025年扬州大学346体育综合考研真题试卷【无答案】
2024年扬州大学346体育综合考研真题试卷与参考答案【不含已经不考的运动训练学】
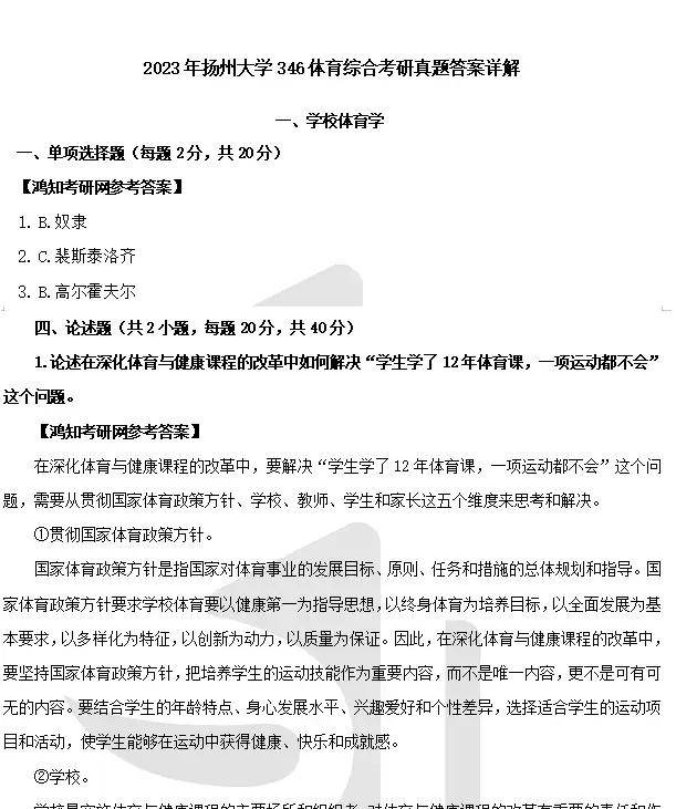
2023年扬州大学346体育综合考研真题试卷与参考答案
2022年扬州大学346体育综合考研真题试卷与参考答案
2021年扬州大学346体育综合考研真题试卷与参考答案
2020年扬州大学346体育综合考研真题试卷与参考答案
2019年扬州大学346体育综合考研真题试卷与参考答案
2018年扬州大学346体育综合考研真题试卷与参考答案
2017年扬州大学346体育综合考研真题试卷与参考答案
2016年扬州大学346体育综合考研真题试卷与参考答案
2015年扬州大学346体育综合考研真题试卷与参考答案
2014年扬州大学346体育综合考研真题试卷与参考答案
=============
2025年扬州大学616体育学基础综合考研真题试卷【无答案】
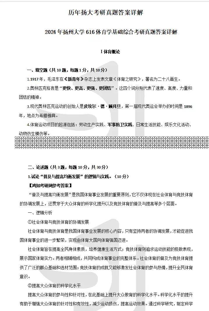
2024年扬州大学616体育学基础综合考研真题试卷与参考答案【不含已经不考的体育保健学】
2023年扬州大学616体育学基础综合考研真题试卷与参考答案【不含已经不考的体育保健学】
2022年扬州大学616体育学基础综合考研真题试卷与参考答案【不含已经不考的体育保健学】
2021年扬州大学616体育学基础综合考研真题试卷与参考答案【不含已经不考的体育保健学】
2020年扬州大学616体育学基础综合考研真题试卷与参考答案【不含已经不考的体育保健学】
2019年扬州大学616体育学基础综合考研真题试卷与参考答案【不含已经不考的体育保健学】
2018年扬州大学616体育学基础综合考研真题试卷【无答案】
2017年扬州大学616体育学基础综合考研真题试卷【无答案】
2016年扬州大学616体育学基础综合考研真题试卷【无答案】
2015年扬州大学616体育学基础综合考研真题试卷【无答案】


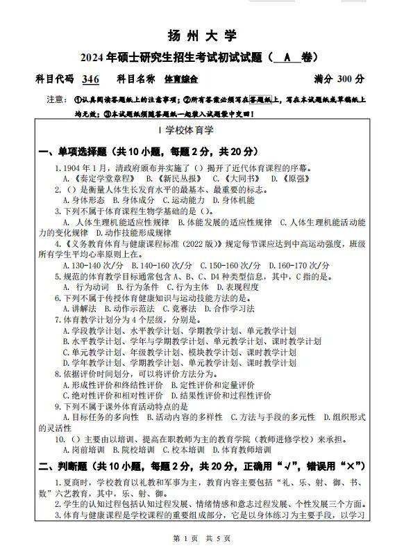
扬州大学
2024年硕士研究生招生考试初试试题(A卷)
1学校体育学
单项选择题(共10小题,每题2分,共20分)
1.1904年1月,清政府颁布并实施了()揭开了近代体育课程的序幕。A.《奏定学堂章程》 B.《新民丛报》 C.《大同书》 D.《原强》2.()是衡量人体生长发育水平的最基本、最重要的标志。
A.身体形态 B.身体成分 C.运动能力 D.身体机能
3.下列不属于体育课程生物学基础的是()。
A.人体生理机能适应性规律 B体能发展的适应性规律C.人体生理机能活动能力的变化规律D.动作技能形成规律
4.《义务教育体育与健康课程标准(2022版)》规定每节课应达到中高运动强度,班级所有学生平均心率原则上在。
A.130-140次/分 B,140-160次/分C150-160次/分D160-170 次/分5.规范的体育教学目标通常包含 A、B、C、D4种类型信息,其中,C指的是。
A.行为动词 B.行为条件 C.行为主体 D.表现程度
6.下列不属于传授体育健康知识与运动技能方法的是。
A.讲解法 B.动作示范法 C,竟赛法 D合作学习法
7.体育教学计划分为4个层级,分别是。
A.学段教学计划、水平教学计划、学期教学计划、单元教学计划B.水平教学计划、学年与学期教学计划、单元教学计划、课时教学计划
C.单元教学计划、年级教学计划、模块教学计划、课时教学计划D.学年教学计划、学期教学计划、单元教学计划、课时教学计划8.依据评价时间划分,可以将评价方法分为。
A,形成性评价和终结性评价 B.定性评价和定量评价
C.绝对性评价和相对性评价 D.结果性评价和过程性评价
9.下列不属于课外体育活动特点的是A.目标任务的多向性 B.活动内容的多样性C,方法与手段的多元性 D,组织形式的灵活性
10.()主要由以培训、提高在职教师为主的教育学院(教师进修学校)来承担。A.岗前培训 B.院校培训 C.校本培训 D,体育教师培训
判断题(共 10 小题,每顾2分,共20分,正确用“√”,错误用“x”)
1.夏商时,学校教育以礼教和军事为主,教育内容主要包括“礼、乐、射、御、书、数”六艺教育,其中,乐、射、御。
2.学生的认知过程包括认知过程发展、情绪情感和意志过程发展、个性发展三个方面。3.体育与健康课程是学校课程的重要组成部分,它是以身体练习为主要手段,以学习




B 专业课笔记部分:
《体育概论》(杨文轩第二版)笔记
《运动生理学》
(邓树勋第三版)笔记【非官方的王步标版】
《体育科学研究方法》
(黄汉升第三版)笔记
C 冲刺题库部分:
《体育概论》(杨文轩第二版)考研强化冲刺题库
《运动生理学》(邓树勋第三版)考研强化冲刺题库【非官方的王步标版】

2026扬州大学考研参考书目:
(参考书目包括:《体育概论》:第三版,杨文轩、陈琦主编,高等教育出版社,2021年;
《运动生理学》:第二版,王步标、华明主编,高等教育出版社,2011年;
《体育科学研究方法》:第三版,黄汉升主编,高等教育出版社,2015年。
三门课,各100分,总分300分。
2024-2025扬州大学考研参考书目:
《学校体育学》
(第三版)潘绍伟、于可红主编,高等教育出版社,2015年;
《运动生理学》(第二版)王步标、华明主编,高等教育出版社,2011年;
《运动训练学》(第二版)田麦久主编,高等教育出版社,2017年。