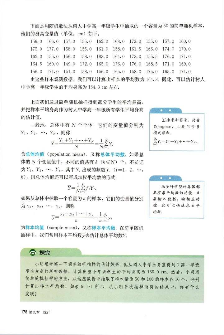
2026人教A版高中数学必修二电子课本(新教材高清PDF版)
开心田螺
2026-01-25 11:47:20
0

我们为您精心整理了2026人教A版高中数学必修二电子课本(高清版),无论您是课前预习,还是进行阶段总结,这份高清电子版教材都能为您提供帮助与支持。

如需全套高中电子课本PDF版,请关注公众号“学习方法君”(ID:xuexiffj)回复:“电子课本

人教A版高中数学必修二电子课本在线阅读

《2026人教A版高中数学必修二电子课本》就为您介绍到这里,资源来源于网络,仅为学习交流之目的进行分享,其版权均归原出版社及作者所有。

相关内容

热门资讯

【教资面试】这四个坑,踩了过不... 跟着悦姐走,教资拿到手 很多小伙伴现在开始关注面试了。在未知的情况下,我们总是充满了各种期待和纠结。...
中小学院校形象标志雕塑:希望雕... 在校园的中心广场,一座不锈钢希望雕塑巍然矗立,熠熠生辉的金属表面倒映着蓝天白云与学子们青春洋溢的面庞...
“育见光”家庭教育 | 南阳街... 为深入贯彻习近平总书记关于家庭家教家风建设的重要论述,构建家校社协同育人新格局,3月31日上午,萧山...
全红婵落泪引关注,饭圈不能成为... 全红婵落泪引关注,饭圈不能成为捧杀棒杀的怪圈 这两天,刚度过19岁生日的跳水运动员、奥运冠军全红婵...
长沙城区普通中小学入学报名4月... 华声在线3月31日讯(全媒体记者 邓桂明 通讯员 邓琼)2026年长沙市普通中小学入学报名系统于4月...
2026年河南专升本招生计划人... 2026年河南专升本各院校招生计划人数陆续公布中,目前9所院校已出,下方做了汇总。 黄淮学院 - 公...
内塔尼亚胡:以色列正组建“地区... △内塔尼亚胡(资料图) 以色列总理内塔尼亚胡3月31日晚发表视频演讲,称以色列已经“沉重打击”伊朗,...
录了港大、曼大、帝国理工后,他... 随着申请季结果逐渐揭晓,有人拿到了满意的offer,旅游、实习、聚会;也有的人折戟梦校,在「得过且过...
阐释国考税务面试机构靠谱性,选... 在国家公务员考试中,税务部门面试是众多考生迈向公职之路的重要关卡。随着国考竞争的日益激烈,选择一家靠...
大厂设计岗校招,只要这16所院... 康石石网上刷到这样一则校招信息,是国内某知名科技公司对设计岗的任职要求: 图源:脉脉 第一条硬性门...