华南师大生命科学学院:植物学、动物学、生理学、微生物学、神经生物学、细胞生物学、生物化学与分子生物学、生态学、微生物与生化药学
华南师大环境学院:生态学
华南师大脑科学与康复医学研究院:神经生物学
华南师大生物光子学研究院:生物物理学

*A-历年考研真题试卷与参考答案*
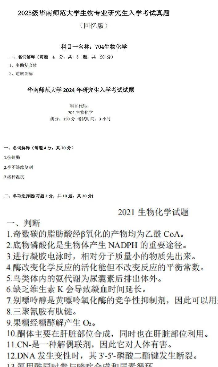
1998-2025年华南师范大学704生物化学考研真题【回忆版,25年仅部分】
1998-2023年华南师范大学704生物化学考研真题答案【没有24-25答案】
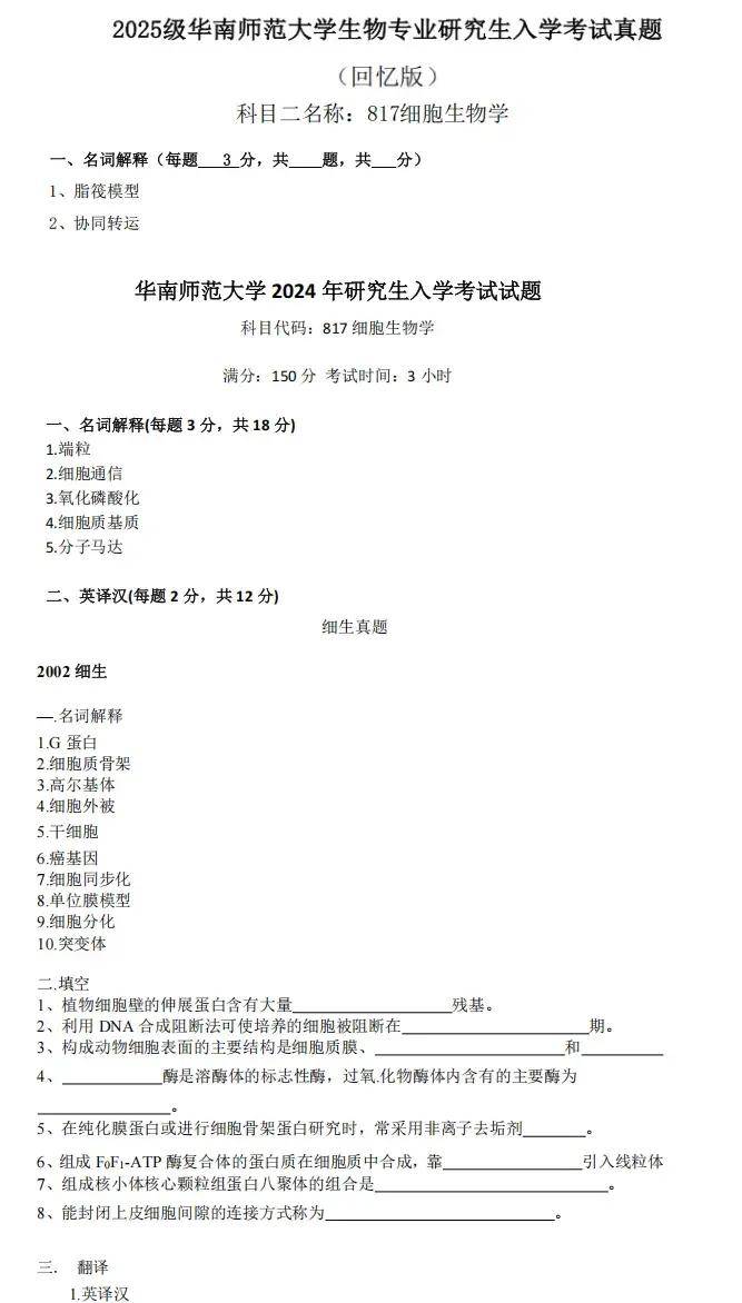
2000,2002-2025年华南师范大学817细胞生物学考研真题【回忆版,25年仅部分】
2000,2002-2023年华南师范大学817细胞生物学考研真题答案【21-23答案发电子版,没有24-25答案】





*B-配套笔记*
《生物化学》(王镜岩第三版,上册)笔记与课后答案
《生物化学》(王镜岩第三版,下册)笔记与课后答案
《生物化学》(王镜岩)完美笔记+名解+大题答案
《细胞生物学》(翟中和第四版)笔记与课后答案
《细胞生物学》(翟中和)4个版本完美笔记
*C-配套题库
《生物化学》(王镜岩第三版,上册)题库
《生物化学》(王镜岩第三版,下册)题库
《细胞生物学》(翟中和第四版)题库
2026考试大纲
① 101|思想政治理论 ② 201|英语(一) ③ 704|生物化学(150分题) ④ 817|细胞生物学